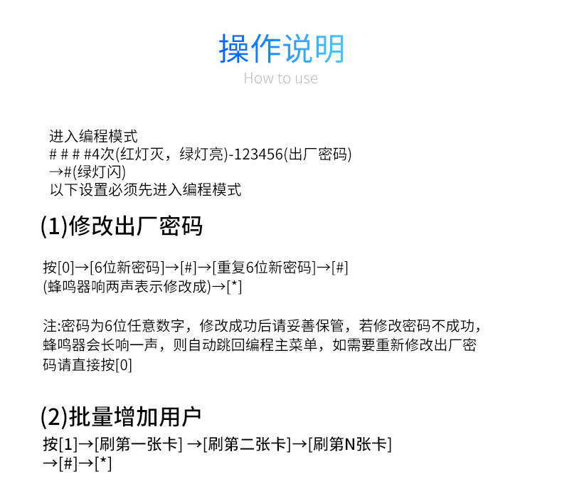
本非接触式感应卡门禁是全新一代集刷卡,卡加密码,密码于一体的单门控制器,操作程序为最新工业级单片机芯片开发,具有稳定性高,容量大,功能强,反应快,操作简单,具有数据存储可靠。掉电数据不丢失,集管理和自动控制为一体,实现门禁的自动化管理,是公司、工厂、住宅小区、写字楼、机电控制等场所的最理想设备。
1、用户存储量口2000口10000张卡片(ID/IC可选)
2、可以连续刷卡注册卡片。并自动默认卡片编号和
卡片密码
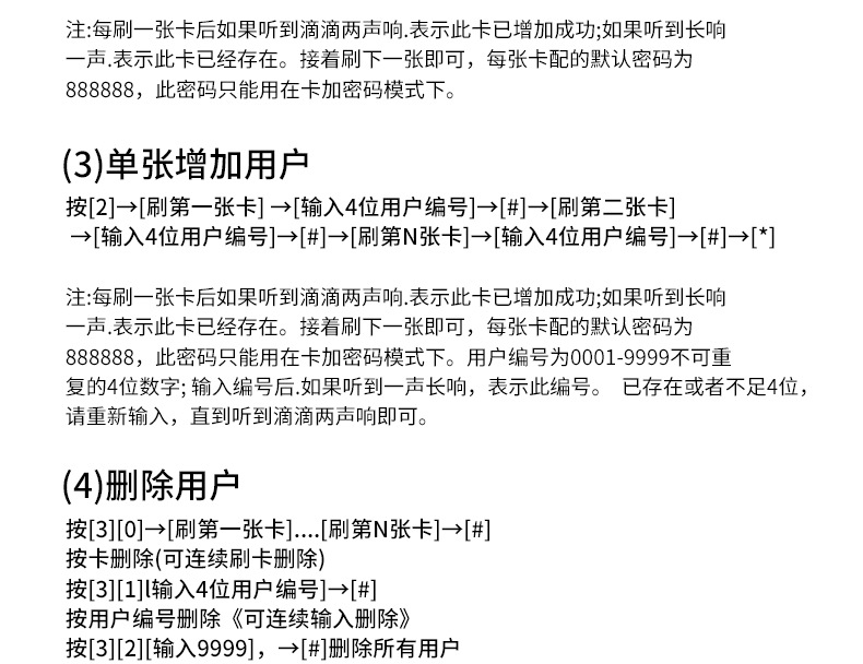
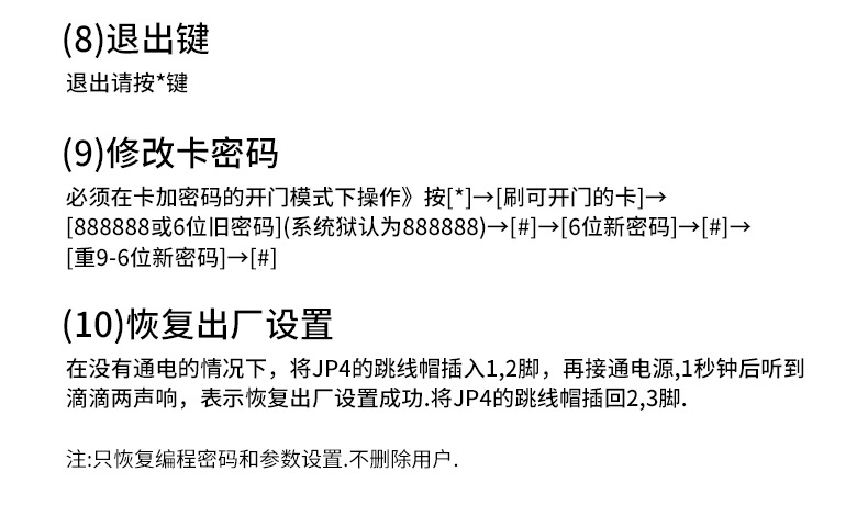
3、卡或密码。卡加密码.密码三种开门模式
4、开门信号由继电器直接输出(NO/NC可选)
工作电源 直流:电压12±10% 电流<0.1A
最大输出 开锁电流:≤2000MA
环境温度 -20℃~70℃
相对湿度 20%~90%
读卡距离 EM≤12CM MF≤6CM
读卡类型 EM或MF1卡




































































































1、自动:在上方保障服务中标有自动发货的商品,拍下后,将会自动收到来自卖家的商品获取(下载)链接;
2、手动:未标有自动发货的的商品,拍下后,卖家会收到邮件、短信提醒,也可通过 客服系统或订单中的电话联系对方。

1、描述:
产品描述(含标题)与实际产品不一致的(例:源码商品描述PHP实际为ASP、(实物商品)描述的功能实际缺少、版本不符等);
2、演示:有演示视频(源码演示站)时,与实际商品/源码小于95%一致的(但描述中有"不保证完全一样、有变化的可能性"类似显著声明的除外);
3、发货:手动发货 产品,在卖家未发货前,已申请退款的;
4、服务:卖家不提供安装服务或需额外收费的(但描述中有显著声明的除外);
5、其他:如质量方面的硬性常规问题等。
注:经核实符合上述任一,均支持退款,但卖家予以积极解决问题则除外。交易中的商品,卖家无法对描述进行修改!

1、在未拍下前,双方在客服交流工具上所商定的内容,亦可成为纠纷评判依据(商定与描述冲突时,商定为准);
2、在商品同时有网站演示与图片演示,且站演与图演不一致时,默认按图演作为纠纷评判依据(特别声明或有商定除外);
3、在没有"无任何正当退款依据"的前提下,写有"一旦售出,概不支持退款"等类似的声明,视为无效声明;
4、虽然交易产生纠纷的几率很小,但请尽量保留如聊天记录这样的重要信息,以防产生纠纷时便于网站工作人员介入快速处理。